Skip to Main Content
GLOBE Main Banner
GLOBE
PROGRAM
A Worldwide Science and
Education Program
Sign In
About / Join
About / Join
Learn About the Program
GLOBE Program Overview
Benefits of Joining
Who Uses GLOBE
History of GLOBE
GLOBE Implementation Office (GIO)
GLOBE Data and Information System (DIS)
Ready to Join
Create an Account
Download the App
U.S. Partners and Country Coordinators
Not Ready to Join?
Opt-In to GLOBE Communications
Impact and Metrics
Impact and Metrics
GLOBE Participation Data
Evaluation Across the GLOBE Community
Strategic Plan
GLOBE Schools with Many Measurements
Privacy, Policies and Sponsors
GLOBE Policy Statement
Privacy and User Information
Terms of Use
Trademarks
U.S. Federal Sponsors
Accessibility Statement
Training
Training
Protocol eTraining
Protocol Certification Guide
Protocol eTraining Modules
In-Person and Virtual Workshops
Tutorial Center
Overview
Website Basics
Account Creation & Settings
Protocol Training
Data Entry
Data Access, Analysis & Reporting
GLOBE Teams
For GLOBE Educators
For Partners and Country Coordinators
Do GLOBE
Do GLOBE
Getting Started with GLOBE (User Roadmaps)
GLOBE Protocols
Atmosphere
Biosphere
Hydrosphere
Pedosphere (Soil)
Earth as a System (Bundles)
Education Standards
Search for a Protocol
Data Entry Range Checks
Deactivated Protocols
Authors & Editors
Collect Environmental Data
Get the App
Getting Started with the App
Citizen Scientists Publications
Exploring the GLOBE Observer App
Use GLOBE Data for Research
Student Research Reports
GLOBE Science Process
GLOBE Publications
Resources
Learning Activities
Elementary GLOBE
"Agents of Change" Activities
Translated Material
Educator Resources
Student Resources
Higher Ed Resources
Do GLOBE at Home
GLOBE Equipment
Instruments and Clothing
GLOBE Campaigns & Projects
Current Global Measurement Campaigns & IOPs
Complementary Satellite Missions
NASA Education Earth Science Projects
Regional Campaigns, IOPs, & Collaboration Initiatives
Past Projects
By Earth Sphere
Opportunities for STEM Professionals
GLOBE Data
GLOBE Data
Data Entry
Data Entry - New Desktop Forms
GLOBE Program's app, GLOBE Observer
Data Entry - Old Desktop Forms
Practicing Data Entry
Email Data Entry (EMDE)
GLOBE DataTool
GLOBE Data User Guide
Visualize Data
Retrieve Data (ADAT)
GLOBE API
Science Honor Roll
How Honor Roll is Calculated
Honor Roll Recognition
Curated GLOBE Datasets
Community
Community
GLOBE Countries and Members Map
Africa
Asia and Pacific
Europe and Eurasia
Latin America and Caribbean
North America
Near East and North Africa
People
GLOBE International STEM Network (GISN)
GLOBE Working Groups
US Partner Forum
Trainers
Alumni
Partners and Country Coordinators
GLOBE Teams
Blogs
STEM Professionals' Blogs
Featured GLOBE Communities
News and Events
News and Events
GLOBE News
Stars and STEM Stories
About GLOBE Stars & Instructions
About STEM Stories & Instructions
Meetings & Symposia
Annual Meetings
Virtual Science Symposium
GLOBE Learning Expeditions
Student Research Exhibition
Events
News Brief Archive
Calendar
Support
Support
Contact GLOBE
Support FAQs
GLOBE Teams, Campaigns, and Projects FAQs
GLOBE Data Entry FAQs
GLOBE Website Support FAQs
2025-26 Changes to GLOBE FAQs
Community Multimedia Resources
Media Release Forms
Event and Outreach Materials
GLOBE Style Guide
GLOBE Logos
Site Map
System Status
GLOBE
PROGRAM
GLOBE
open main site navigation
About / Join
Learn About the Program
GLOBE Program Overview
Benefits of Joining
Who Uses GLOBE
History of GLOBE
GLOBE Implementation Office (GIO)
GLOBE Data and Information System (DIS)
Ready to Join
Create an Account
Download the App
U.S. Partners and Country Coordinators
Not Ready to Join?
Opt-In to GLOBE Communications
Impact and Metrics
Impact and Metrics
GLOBE Participation Data
Evaluation Across the GLOBE Community
Strategic Plan
GLOBE Schools with Many Measurements
Privacy, Policies and Sponsors
GLOBE Policy Statement
Privacy and User Information
Terms of Use
Trademarks
U.S. Federal Sponsors
Accessibility Statement
Training
Protocol eTraining
Protocol Certification Guide
Protocol eTraining Modules
In-Person and Virtual Workshops
Tutorial Center
Overview
Website Basics
Account Creation & Settings
Protocol Training
Data Entry
Data Access, Analysis & Reporting
GLOBE Teams
For GLOBE Educators
For Partners and Country Coordinators
Do GLOBE
Getting Started with GLOBE (User Roadmaps)
GLOBE Protocols
Atmosphere
Biosphere
Hydrosphere
Pedosphere (Soil)
Earth as a System (Bundles)
Education Standards
Search for a Protocol
Data Entry Range Checks
Deactivated Protocols
Authors & Editors
Collect Environmental Data
Get the App
Getting Started with the App
Citizen Scientists Publications
Exploring the GLOBE Observer App
Use GLOBE Data for Research
Student Research Reports
GLOBE Science Process
GLOBE Publications
Resources
Learning Activities
Elementary GLOBE
"Agents of Change" Activities
Translated Material
Educator Resources
Student Resources
Higher Ed Resources
Do GLOBE at Home
GLOBE Equipment
Instruments and Clothing
GLOBE Campaigns & Projects
Current Global Measurement Campaigns & IOPs
Complementary Satellite Missions
NASA Education Earth Science Projects
Regional Campaigns, IOPs, & Collaboration Initiatives
Past Projects
By Earth Sphere
Opportunities for STEM Professionals
GLOBE Data
Data Entry
Data Entry - New Desktop Forms
GLOBE Program's app, GLOBE Observer
Data Entry - Old Desktop Forms
Practicing Data Entry
Email Data Entry (EMDE)
GLOBE DataTool
GLOBE Data User Guide
Visualize Data
Retrieve Data (ADAT)
GLOBE API
Science Honor Roll
How Honor Roll is Calculated
Honor Roll Recognition
Curated GLOBE Datasets
Community
GLOBE Countries and Members Map
Africa
Asia and Pacific
Europe and Eurasia
Latin America and Caribbean
North America
Near East and North Africa
People
GLOBE International STEM Network (GISN)
GLOBE Working Groups
US Partner Forum
Trainers
Alumni
Partners and Country Coordinators
GLOBE Teams
Blogs
STEM Professionals' Blogs
Featured GLOBE Communities
News and Events
GLOBE News
Stars and STEM Stories
About GLOBE Stars & Instructions
About STEM Stories & Instructions
Meetings & Symposia
Annual Meetings
Virtual Science Symposium
GLOBE Learning Expeditions
Student Research Exhibition
Events
News Brief Archive
Calendar
Support
Contact GLOBE
Support FAQs
GLOBE Teams, Campaigns, and Projects FAQs
GLOBE Data Entry FAQs
GLOBE Website Support FAQs
2025-26 Changes to GLOBE FAQs
Community Multimedia Resources
Media Release Forms
Event and Outreach Materials
GLOBE Style Guide
GLOBE Logos
Site Map
System Status
Member Activities - Professor Constantinos Cartalis
GLOBE Breadcrumb
Home
>
Professor Constantinos Cartalis
>
Member Activities
Open social media sharing options menu
Share
Share on X
Share on Facebook
Pin it
Send email
GLOBE Side Navigation
Professor Constantinos Cartalis
Collaboration
Blog
Member Activities
list of links from this page
Home
Professor Constantinos Cartalis
Collaboration
Blog
Member Activities
Activities
November 15, 2017
RSS
(Opens New Window)
(Opens New Window)
11:11 PM
Professor Constantinos Cartalis wrote a new blog entry,
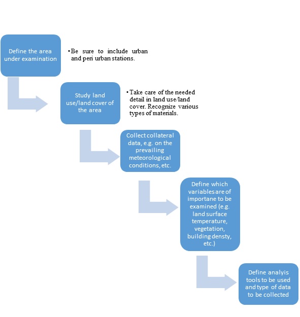
Prepare your research plan
.
9:50 PM
Professor Constantinos Cartalis uploaded a new document,
image 2.jpg
.
Download File
Go to Folder
9:16 PM
Professor Constantinos Cartalis uploaded a new document,
Image 1.jpg
.
Download File
Go to Folder
See More
Hidden